产品中心 Product Center
联系电话 027-65330590 027-87180456 027-65330586

当前位置:首页 > 产品中心 > 专业测控系统

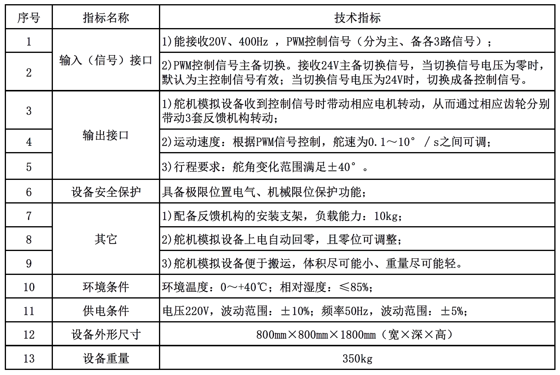
TS24Z型舵控制装置试验台

发表时间:2025-12-23预览次数:559次返回列表